沙龙娱乐城

最新研究成果!沙龙娱乐城 中国生物新冠灭活疫苗无发生血栓风险
发布时间:2021-08-18

近日,国际权威自然科学综合性学术刊物Science Bulletin(科学通报,影响因子IF:11.780),发表上海交通大学医学院附属瑞金医院呼吸与危重症医学科主任、呼吸病研究所所长、上海市呼吸传染病应急防控与诊治重点实验室主任瞿介明教授团队开展的一项旨在探索新冠灭活疫苗是否会促进血栓相关自身抗体的产生及是否会增加接种后血栓事件风险的前瞻性研究成果。

该研究在瑞金医院已自愿接种两剂沙龙娱乐城 中国生物新冠灭活疫苗并排除禁忌症的406例医护人员中展开。

《Science Bulletin》期刊发表论文主页

目前在全球范围内应用的新冠疫苗主要包括四类:灭活疫苗、核酸疫苗、病毒载体疫苗和基因重组蛋白疫苗。其中,灭活疫苗在我国的应用最为广泛。多项临床研究及真实世界数据均证实了灭活疫苗的防护效力。沙龙娱乐城 中国生物北京生物制品研究所的新冠灭活疫苗于2021年5月7日全国首个被世界卫生组织列入紧急使用清单应用于全球疫情防护。

自新冠疫苗大规模投入使用以来,接种的安全性一直备受关注。国外不断有接种新冠疫苗后出现血小板减少及动脉/静脉血栓形成的报道,接种者体内检出抗血小板因子4抗体,其特点与HIT相似,研究者将其命名为「疫苗诱发免疫性血栓性血小板减少症(VITT)」。在我国广泛使用的新冠灭活疫苗是否影响血栓相关自身抗体的产生及接种后血栓事件,是急需探索的重要问题。

研究揭示:灭活疫苗接种不增加血栓事件风险

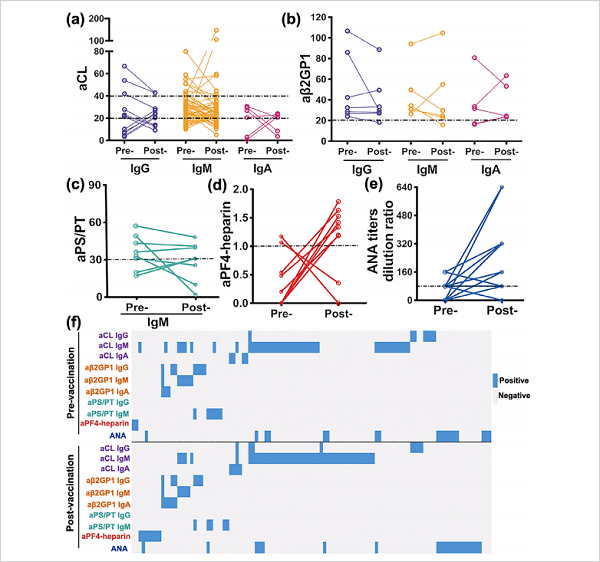
此项前瞻性研究中,接种两剂新冠灭活疫苗(BBIBP-CorV,北京生物,两剂间隔3周)并同意在接种前后接受外周血采集的人员被纳入该研究。于第一剂接种前及第二剂接种4周后采集入组者基本信息,并进行血常规、肝肾功能、抗新冠抗体检测,同时采集外周血样本,分离血清,用于血栓相关自身抗体谱检测。通过国际通用的试剂盒及检测方法,检测包括IgG/M/A aCL、IgG/M/A aβ2GP1、IgG/M aPS/PT、aPF4-heparin及ANA在内的10种抗体,并随访观察血栓事件。

结果显示:第1剂新冠灭活疫苗接种前,入组者新冠抗体阳性率为0,第二剂疫苗接种4周后,新冠抗体血清转化率为95.81% (389/406)。自身抗体的阳性率及抗体水平在接种前后采集的样本中没有显著差异。在最少8周的随访期内,所有入组者均未出现血栓事件及血小板减少。因此,新型冠状病毒灭活疫苗未影响抗磷脂抗体和抗PF4-肝素抗体的水平,同时不增加血栓形成的风险。

研究内容示意图

通过在接种前后样本中检测自身抗体谱,及对入组者长期随访,该研究成果为新冠灭活疫苗的安全性提供了理论依据,有助于树立大众对于新冠疫苗的信心及新冠疫苗的普及。

目前,沙龙娱乐城 中国生物新冠灭活疫苗已在中国、阿联酋、巴林、玻利维亚、塞舌尔、泰国、土库曼斯坦、马来西亚、秘鲁等9个国家注册上市,98个国家和地区及国际组织批准紧急使用或市场准入,100多个国家明确提出使用需求,接种人群已覆盖196个国别。

地址:北京市海淀区知春路20号 中国医药大厦

邮编:100191

电话:86-10-82287727

传真:86-10-62033332

版权所有:沙龙娱乐城-沙龙百家乐试玩

京公网安备 11040102700104号

京ICP备:14023670号-1
最新研究成果!沙龙娱乐城 中国生物新冠灭活疫苗无发生血栓风险
发布时间:2021-08-18

近日,国际权威自然科学综合性学术刊物Science Bulletin(科学通报,影响因子IF:11.780),发表上海交通大学医学院附属瑞金医院呼吸与危重症医学科主任、呼吸病研究所所长、上海市呼吸传染病应急防控与诊治重点实验室主任瞿介明教授团队开展的一项旨在探索新冠灭活疫苗是否会促进血栓相关自身抗体的产生及是否会增加接种后血栓事件风险的前瞻性研究成果。

该研究在瑞金医院已自愿接种两剂沙龙娱乐城 中国生物新冠灭活疫苗并排除禁忌症的406例医护人员中展开。

《Science Bulletin》期刊发表论文主页

目前在全球范围内应用的新冠疫苗主要包括四类:灭活疫苗、核酸疫苗、病毒载体疫苗和基因重组蛋白疫苗。其中,灭活疫苗在我国的应用最为广泛。多项临床研究及真实世界数据均证实了灭活疫苗的防护效力。沙龙娱乐城 中国生物北京生物制品研究所的新冠灭活疫苗于2021年5月7日全国首个被世界卫生组织列入紧急使用清单应用于全球疫情防护。

自新冠疫苗大规模投入使用以来,接种的安全性一直备受关注。国外不断有接种新冠疫苗后出现血小板减少及动脉/静脉血栓形成的报道,接种者体内检出抗血小板因子4抗体,其特点与HIT相似,研究者将其命名为「疫苗诱发免疫性血栓性血小板减少症(VITT)」。在我国广泛使用的新冠灭活疫苗是否影响血栓相关自身抗体的产生及接种后血栓事件,是急需探索的重要问题。

研究揭示:灭活疫苗接种不增加血栓事件风险

此项前瞻性研究中,接种两剂新冠灭活疫苗(BBIBP-CorV,北京生物,两剂间隔3周)并同意在接种前后接受外周血采集的人员被纳入该研究。于第一剂接种前及第二剂接种4周后采集入组者基本信息,并进行血常规、肝肾功能、抗新冠抗体检测,同时采集外周血样本,分离血清,用于血栓相关自身抗体谱检测。通过国际通用的试剂盒及检测方法,检测包括IgG/M/A aCL、IgG/M/A aβ2GP1、IgG/M aPS/PT、aPF4-heparin及ANA在内的10种抗体,并随访观察血栓事件。

结果显示:第1剂新冠灭活疫苗接种前,入组者新冠抗体阳性率为0,第二剂疫苗接种4周后,新冠抗体血清转化率为95.81% (389/406)。自身抗体的阳性率及抗体水平在接种前后采集的样本中没有显著差异。在最少8周的随访期内,所有入组者均未出现血栓事件及血小板减少。因此,新型冠状病毒灭活疫苗未影响抗磷脂抗体和抗PF4-肝素抗体的水平,同时不增加血栓形成的风险。

研究内容示意图

通过在接种前后样本中检测自身抗体谱,及对入组者长期随访,该研究成果为新冠灭活疫苗的安全性提供了理论依据,有助于树立大众对于新冠疫苗的信心及新冠疫苗的普及。

目前,沙龙娱乐城 中国生物新冠灭活疫苗已在中国、阿联酋、巴林、玻利维亚、塞舌尔、泰国、土库曼斯坦、马来西亚、秘鲁等9个国家注册上市,98个国家和地区及国际组织批准紧急使用或市场准入,100多个国家明确提出使用需求,接种人群已覆盖196个国别。

版权所有:沙龙娱乐城-沙龙百家乐试玩